91大神-91大神原创实战自拍视频汇总
中文版
|
English
|
江大主页
主页
91大神概况
91大神简介
学院领导
系室设置
师资力量
师资概况
博士生导师
硕士生导师
其他教师
师资招聘
学科科研
学科建设
科研平台
科研团队(方向)
科研快讯
其他成果
社会服务
人才培养
本科生招生培养
研究生培养
留学生培养
国际交流
国际交流动态
来华留学教育
国际合作平台
海外专家
学生工作
学工团队
学工动态
学子风采
就业信息
党群工作
组织机构
党建动态
统战工作
分工会工作
关工委工作
党史学习教育
主题教育
校友分会
组织机构
分会动态
校友风采
制度建设
学科
科研
教学
人事
党建
学生
安全
学院动态
学院新闻
通知公告
学术活动
当前位置:
主页
>>
学术活动
>> 正文
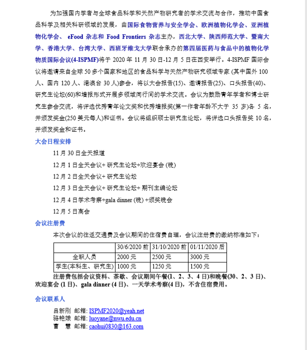
关于“第四届医药与食品中的植物化学物质国际会议 ”的通知
时间:2020-06-01 点击:
Copyright@ 91大神-91大神原创实战自拍视频汇总 版权所有